无障碍阅读:
后退
刷新
纯文本通道
页面放大
页面缩小
文字放大
文字缩小
原色
主题黑
主题蓝
辅助线
帮助
消费者
求职者
传媒者
合作者
首页
关于我们
开云(中国)
客户服务
商务服务
互动交流
信息公开
信息公开
信息公开指南
国网冀北电力有限开云app官方版入口信息公开指南
主动公开信息内容
国网冀北电力有限开云app官方版入口简介
优化电力营商环境
电源接入管理
许可证
办理用电业务程序及时限
供电企业电价和收费标准
供电质量和两率
电网检修信息
供电服务相关法律法规
供电企业服务承诺
公开用户受电工程信息
各供电开云app官方版入口信息公开
申请公开信息
供电企业信息公开申请表
信息公开年报
冀北开云app官方版入口信息公开年报
12398热线通报
廉政举报
首页
>>
信息公开
>>
主动公开信息内容
>>
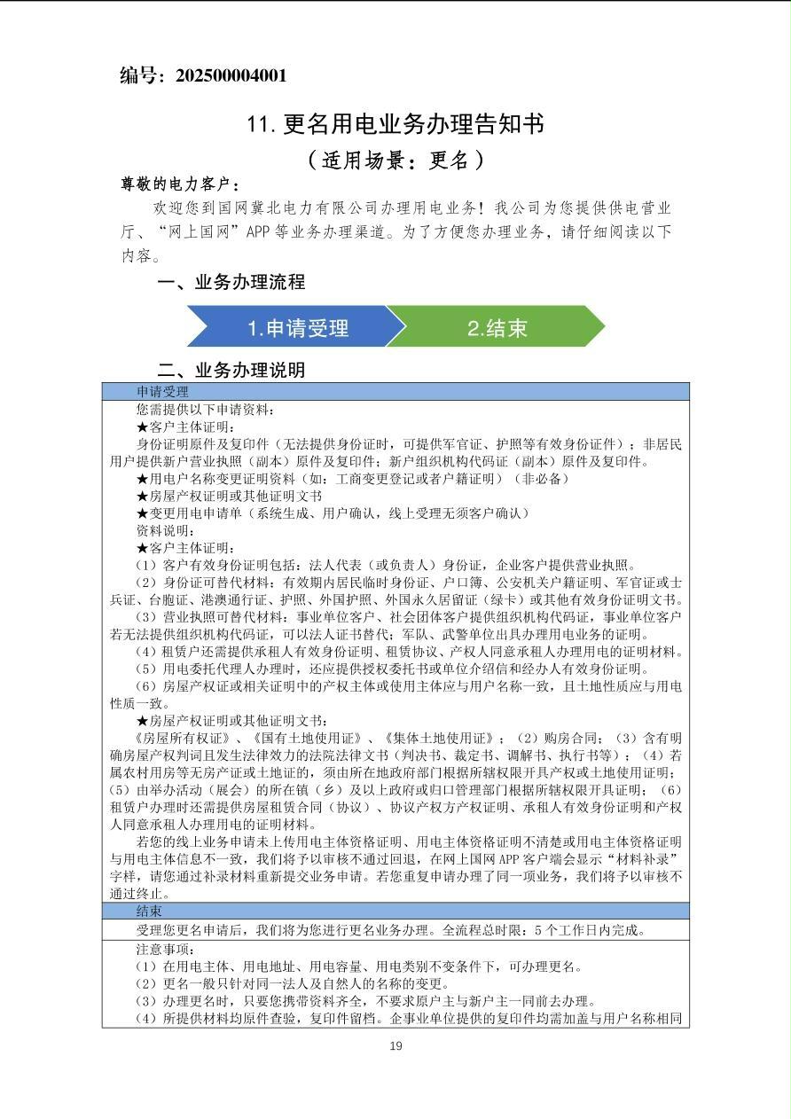
办理用电业务程序及时限
一次性用电业务办理告知书
发布日期:
2025-04-01
信息来源:
王玉君
上一张
下一张
相关链接
半岛在线注册-半岛bandao(中国)
|
开云在线登录-开云(中国)
|
半岛在线注册-半岛bandao(中国)
|
KY.COM-开元(中国)
|
星空平台-星空(中国)一站式服务平台
|
KY.COM-开元(中国)
|
开云app官方版入口- 开云(中国)
|
开云电子-开云电子(中国)
|
开云电子-开云电子(中国)
|